EN

新闻中心

news center

七位创始人均来自华为!这家PCB设计公司要上市了!

2021.10.29 浏览次数:

返回列表

10月29日,基石资本所投企业一博科技的首发上市申请被创业板上市委审批通过。

29861652938009_.pic.jpg

作为电子产品中重要的基础载体,PCB(印制电路板)几乎用于所有的电子产品上,被认为是“电子产品之母”,是整个信息产业链中重要的基础力量,其制造品质不仅直接影响电子产品的可靠性,而且影响芯片与芯片之间信号传输的完整性。因此,随着全球电子信息产业的快速发展,PCB设计及相关产业也实现了持续增长。

10月29日,PCB行业又迎来一个重磅玩家——一博科技。

一博科技是一家以印制电路板(PCB)设计服务为基础,同时提供印制电路板装配(PCBA)制造服务的一站式硬件创新服务商。

一博科技深耕PCB设计业务近二十年,已建立行业领导地位,在高速、高密PCB设计领域具备突出的技术优势。

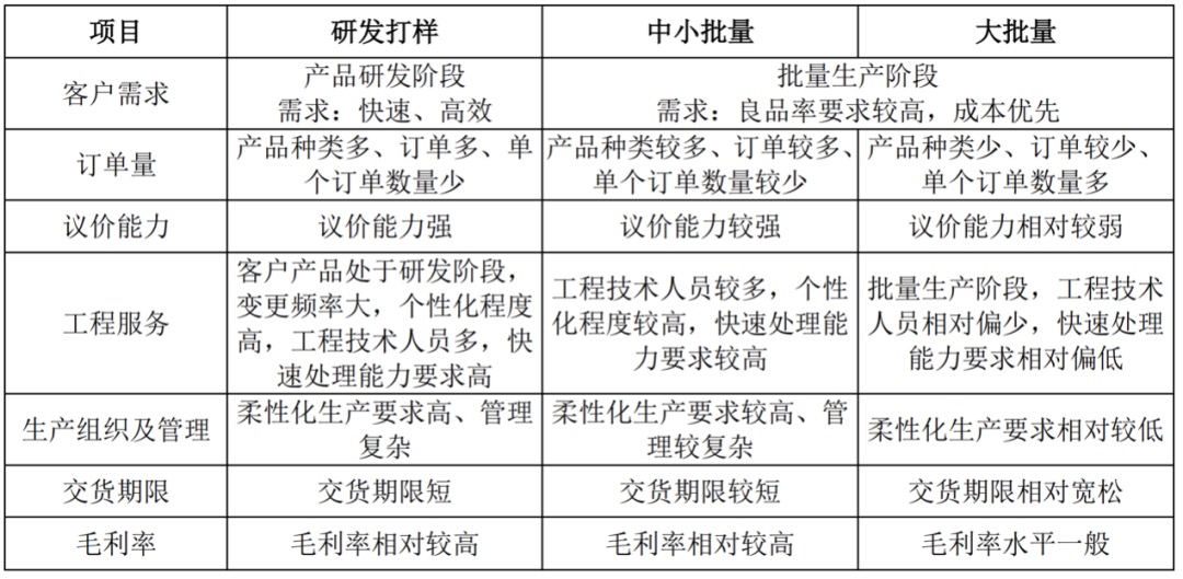
在PCBA领域,不同于大部分PCBA加工生产商大批量生产的经营模式,一博科技专注于研发打样和中小批量领域,针对性地解决客户研发阶段时间紧、要求高、风险大的痛点,为客户的产品开发及硬件创新提供一站式专业技术支持和生产制造服务,帮助客户缩短产品上市的周期、降低研发成本、提高研发成功率,从而建立了差异化的竞争优势。

PCBA研发打样、小批量和大批量生产加工服务行业特点比较情况

29871652938016_.pic.jpg

一博科技的创始团队源自PCB设计、SI/PI仿真分析、EMC分析等行业内的资深人员,了解硬件研发的诉求和痛点。目前,公司已拥有业内最大的、超过600人的PCB设计研发工程师团队,具备年均10,000款左右的PCB的设计能力和经验。

一博科技现已累计服务客户约5000家,与郑煤机、中联重科、名硕电脑、中兴、新华三、浪潮、联想、大疆、飞腾、龙芯、中车、东软医疗、百度、阿里巴巴、腾讯、Intel、Apple、Google、Facebook、Microsoft、Marvell、Xilinx等国内、国际知名企业建立了长期的合作关系,覆盖工业控制、网络通信、集成电路、智慧交通、医疗电子、航空航天、人工智能等多个领域。

报告期内,公司业绩呈现高速增长的趋势,2018年至2020年,公司营业的复合年均增长率达29.7%,净利润的复合年均增长率达82.32%。

29881652938020_.pic.jpg

我国为PCB全球第一大生产基地,近年来PCB产值稳步增长,同时我国增速亦明显高于全球增速,领先地位不断巩固。根据Prismark的统计数据,2010-2020年,中国大陆PCB产值从201.70亿美元增长到351亿美元,占全球PCB总产值的比例从2010年的38.44%提升至2020年的56.16%,可以预见,未来在各新兴产业的推动下,以及中国在多个领域“新基建”的逐步实施,中国PCB行业仍将持续快速发展,预计到2024年中国PCB产值将达到417.70亿美元

同时,随着高速数字电子技术的发展,PCB设计复杂度将持续提高,加之产业链精细化分工的不断发展,第三方PCB设计行业的市场潜力还将进一步释放。

基石资本表示,近年来,随着物联网、人工智能、汽车电子等新兴产业的快速发展以及各行业的技术革新,PCB设计及生产组装工艺的技术含量和复杂程度不断提高,对企业的研发创新和精益生产能力提出了巨大的挑战。

一博科技作为行业领先企业,拥有资深的设计、生产、管理团队,公司定位清晰,聚焦于研发打样和中小批量的细分领域,二十年间与时俱进,持续研发前沿技术、改善管理、积累实践经验,稳扎稳打,高成长潜力已逐步显现。相信未来,一博科技也将继续与全球电子信息产业共成长!

去年我写了三篇文章:《我们究竟需要什么样的资本市场》、《什么是真正的“做多中国”》和《汽车界下一个退场的会是谁?》,引发了一些反响。

三篇文章看似三个主题,其实还是一个主题——什么是真正的“做多中国”。

我的核心观点很简单,也是我二十多年来始终强调的:

企业家在经济与产业发展中具有不可替代的作用。因此,支持民营企业、培育和保护企业家精神,才是推动发展与进步的核心要义。

民营企业家的信心何在?来自对未来的良好预期,包括对政策、法律、营商环境、产权以及安全等各个方面的预期,其底层逻辑是法治社会和市场决定论。

如何激励企业家创新创业?核心在于创造巨大的财富效应。一个包容的、有强大财富效应的资本市场,对保护企业家精神、激励创新创业、推动科技发展具有至关重要的作用。注册制的核心是调动全社会的创业和投资热情,进而改变全社会的融资结构。

为何去年我又开始密集地提及这些问题?因为我们确乎已经处于世界大变局的关键时点了,一切都在加速演进。

在政治上,国际格局深度调整,地缘政治博弈升级,新旧力量激烈竞逐。如何续写和平与发展、稳定与繁荣的篇章,深刻地考验着各国的智慧与担当。

在科技上,技术革命方兴未艾,前沿科技不断突破,人工智能风起云涌。第四次工业革命或将以前所未有的力度推动生产力的大发展,从而深刻地改变国家前途与人类命运。

在产业上,新兴产业不断解码,中国智造强势出海,市场竞争如火如荼。以新能源汽车产业代表的新兴产业,中国正在席卷全球,行业的淘汰赛将加速。在汽车机器人时代,即人工智能与芯片定义汽车的时代,比人聪明的汽车机器人登上舞台将是这个产业的奇点!

对于投资来说,2024年,中国经济和资本市场都经历了一个从低估到价值回归的过程。

长恨春归无觅处,不知转入此中来。在一些行业和企业表现暗淡的同时,很多新兴企业正在崛起。

正如我在基石资本的22条投资“军规”中强调的那样:投资与宏观经济无关。股市不是经济的晴雨表。从5至10年来看,资本市场与宏观经济并不成正比。同时,股价走势与企业绩效也并非完全对应。

投资不是投资宏观经济,也不是投资行业和赛道,而是投资活生生的企业和企业家。我们投资的是微观中代表新经济的优秀企业。

站在2025年的新起点,AI的征程才刚刚拉开大幕,让我们继续坚定不移地重仓硬科技,大力支持民营企业发展,持续为中国经济和产业发展注入新动力,打好这场“做多中国”的持久战。



和创新者思想共振

订阅基石资本
订阅基石资本电子邮件,获取基石新闻、项目进展及最新研究通讯

提交